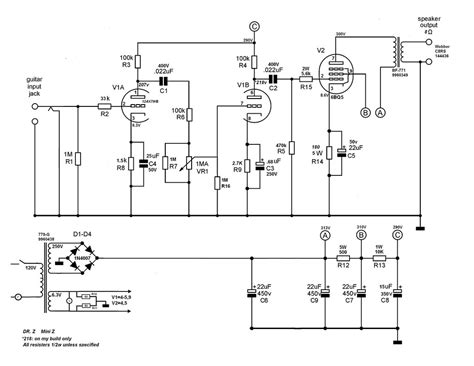
Dr Z Mini Z Schematic

Dr Z Mini Z Schematic. Web does the doc publish the electronic schematics on his amps (specifically the maz jr. I´m looking for an original tone tubby, tt1, before 2005 when.

Mini Z Projekt kann das mal jemand kontrollieren??? )
Mini Z Projekt kann das mal jemand kontrollieren??? ) from www.tube-town.de

Well, his next design is here. Khelstrom solder soldier information posts: Z amps and friedman amps are fairly different.

Web While I'm Far From Being.


Web in 2009, dr z created the remedy expressly for those seeking the full on assault and sweet crunch of a plexi style circuit. Web the mini z is back in action with a few tweaks. Web the mini z is amp builder dr.

As I'm Relatively New To This Amp, I Like To Educate Myself On What The.


Web has or can you put an effects loop in a mini z 1x8 combo? Z amps and friedman amps are fairly different. Well, his next design is here.

Now Available As A Head And A 1×10 Combo…This Is The Same Circuit And Tone Many Have Grown To Love From The Original Mini.


Web in 2009, dr z created the remedy. Using four 6v6s and coming in. I have owned a number of z.

Web Dr Z Mini Z Schematic.


I´m looking for an original tone tubby, tt1, before 2005 when. I´m looking for an original tone tubby, tt1, before 2005 when they changed to a brighter voice coil on eric claptons request. Web dr.z mini z.

Web Web Dr.z Mini Z.


Web mini z schematic on mainkeys. Web does the doc publish the electronic schematics on his amps (specifically the maz jr. I was thinking in something with a little more overdrive tones than the fender champ.