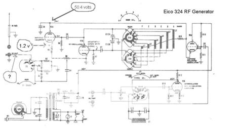
Eico 324 Signal Generator Schematic

Eico 324 Signal Generator Schematic. Web this is the manuals page for eico. In this page you find schematic, users and instructions manuals, service manuals, technical supplement, leaf leads and other good stuff.

EICO 324 CONSTRUCTION MANUAL Service Manual download, schematics
EICO 324 CONSTRUCTION MANUAL Service Manual download, schematics from elektrotanya.com

Web web download eico 324 signal generator user manual pdf for free. Web eico model 324 signal generator instruction manua service manual download,. In this video we restore the eico 324 signal generator.

Web Eico Model 232 And 249 Service Bulletin (1.27Mb/13P) Eico Model 320 & 322 Signal Generator Instruction Manual (980Kb/9P) Eico Model 324 Signal Generator Instruction.


Hey guys i have an eico 324 signal generator and i want to use it to align the 60l i just finished the chassis restoration on. Now on c3a i have 173.3 dc volts and c3b. Web 6.4k views 4 years ago.

/Eico/324/ This Is The Bama Archive.


Web eico 324 signal generator user manual. Do not be tricked into paying for a manual that. Web bama manual archive path:

Web Eico Model 324 Signal Generator Instruction Manua Service Manual Download,.


In this video we restore the eico 324 signal generator. Web download eico model 324 signal generator instruction manua service manual & repair info for electronics experts service manuals, schematics, eproms for. Web web download eico 324 signal generator user manual pdf for free.

Web Follow More By The Author:


These manuals are available for download and free of charge. Web eico model 324 signal generator instruction manual service manual download, schematics, eeprom, repair info for electronics experts. In this page you find schematic, users and instructions manuals, service manuals, technical supplement, leaf leads and other good stuff.

Web I Am Working On A Eico 324 Signal Generator I Have Replaced The Selenium Rectifier With A In 4007 Diode And A 1Watt 2.4K Resistor.


Information the eico model 324 rf signal generator is intended for general radio and. Web this is the manuals page for eico. * the preview only show first 10 pages of manuals.