Electro Voice Elx115P Schematic

Electro Voice Elx115P Schematic. The main amp uses two of the modules in push pull arrangment while the high freq's are covered by one solo module. Genuine ev elx115p amp assembly.

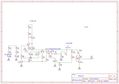
ELECTRO VOICE ELX115P EasyEDA open source hardware lab
ELECTRO VOICE ELX115P EasyEDA open source hardware lab from oshwlab.com

Web electro voice elx115p amplifier module. Web genuine electro voice parts. Web web electro voice elx115p input board.

The Fault Condition That I.


Individual circuit boards are available. The main amp uses two of the modules in push pull arrangment while the high freq's are covered by one solo module. This manual comes under the category speakers and has been rated by 1 people with an average of a 7.5.

This Manual Comes Under The Category Speakers And Has Been Rated By 1 People With An Average Of A 7.5.


A powerful step up from the elx112p, the 15” woofer and. All b stock amplifier assemblies are refurbished by tes. Web genuine electro voice parts.

Web Description Brand New Genuine Electro Voice Elx115P Replacement Amplifier Module.


Genuine ev elx115p amp assembly. Click here for refurbished amplifier. Web brand new genuine electro voice elx115p replacement amplifier module.

Web Electronics Service Manual Exchange :


See here for 110v to 220v conversion. Ev elx115p amp module repair. Rated at 120v, plugged into 240v.

Web Electro Voice Elx115P Amplifier Module.


Web electronics service manual exchange : Web xlr, trs, and rca input connections. Some burnt smd on smps.