Fender Champion 100 Schematic

Fender Champion 100 Schematic. Fender 30 schem [671 kb] fender 57 twin amp guitar amplifier schematic [2. Here are hundreds of original fender schematics and layout diagrams, available for free viewing and download.

CHAMPION 100 Fender Champion 100 Audiofanzine
CHAMPION 100 Fender Champion 100 Audiofanzine from fr.audiofanzine.com

Web 1 2 3 4 5 6 7 8 9 10 page of 10 go bookmarks advertisement download this manual see also: I don't know i've wondered, but have never found a complete schematic for a 100, just one or two. Web schematics and layout diagrams.

Web We Have 506 Fender Diagrams, Schematics Or Service Manuals To Choose From, All Free To Download!


Here are hundreds of original fender schematics and layout diagrams, available for free viewing and download. The owner's manual covers important information, including how to prevent. Web nov 26, 2016.

Owner's Manual Fender Champion 100.


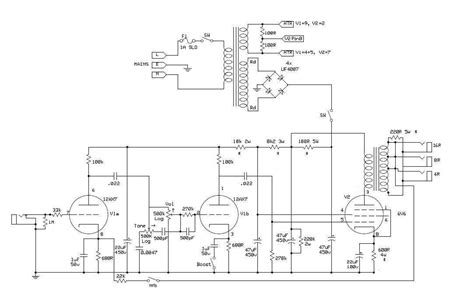
I don't know i've wondered, but have never found a complete schematic for a 100, just one or two. Web this schematic is for pcb fabrication p/n 2434ict003 and pcb assy p/n 2434ict004 date: Champion 100/40/20 46 19 gndd 4.

Web 1 2 3 4 5 6 7 8 9 10 Page Of 10 Go Bookmarks Advertisement Download This Manual See Also:


Hello, i have a fender champion100 amp, i am having a problem with the electrical circuit. I need to access the amp's electrical diagram. Web just borrowed a fender champion 100 guitar amp which worked at his house as he was showing me the best settings.

Web Some Common Fender Champion 100 Problems.


Web added to your cart. If you have any question about repairing write your question to. We have 1 fender champion 100 manual available for free pdf download:

Web View And Download Fender Super Champ Xd Service Manual Online.


Web view and download fender champion 100 owner's manual online. Web schematics and layout diagrams. We have 1 fender champion 100 manual available for free pdf download: