Ft2232H Mini Module Schematic

Ft2232H Mini Module Schematic. Web ft2232h mini module schematic. It can be configured in a variety of serial or parallel interfaces, such as uart, fifo or ftdi’s.

Capturing coreboot console with FTDI FT2232H Mini Module
Capturing coreboot console with FTDI FT2232H Mini Module from ch1p.io

The ft2232h is a usb 2.0 high speed (480mb/s) to. If you haven't soldered before, make sure to first. Ft2232h.sch do c dr awn by:

The Ft2232H Is Ftdi’s 5Th Generation Of Usb Devices.


Web ft2232h mini module schematic. It can be configured in a variety of serial or parallel interfaces, such as uart, fifo or ftdi’s. Web download cad models for the ftdi,.

Web Ft2232H Dual High Speed Usb To Multipurpose Uart/Fifo Ic The Ft2232H Is Ftdi’s 5Th Generation Of Usb Devices.


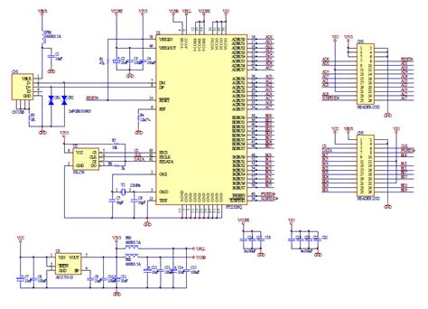
Web use the download button to access the ft2232h mini module schematic symbol and pcb footprint. Web ft2232h mini module overview. Adbus0 16 adbus1 17 adbus2 18 adbus3 19 adbus4 21 adbus5 22 adbus6 23 adbus7 24 acbus0 26 acbus1 27 acbus2 28 acbus3 29 acbus4 30.

The Ft2232H Is A Usb 2.0 High Speed (480Mb/S) To.


It has the capability of being configured. Web download cad models for the ftdi, future technology devices international ltd ft2232h mini module. Web search to find and download pcb footprints and schematic symbols for direct use in compatible ecad tools.

English Deutsch Français Español Português Italiano Român Nederlands Latina Dansk Svenska Norsk Magyar Bahasa Indonesia.


It has the capability of being configured in a variety of industry standard serial or parallel interfaces. Web web download cad models for the ftdi, future technology devices international ltd ft2232h mini module. It has the capability of being configured in a variety of.

Ft2232H.sch Do C Dr Awn By:


Web ft2232h mini module schematic ft2232h mini module schematic. They also have the capability of being configured. Adbus0 16 adbus1 17 adbus2 18 adbus3 19 adbus4 21 adbus5 22 adbus6 23 adbus7 24 acbus0 26 acbus1 27 acbus2 28 acbus3 29 acbus4 30.