Ftdi Breakout Board Schematic

Ftdi Breakout Board Schematic. Web projects, where price and size are at a premium, you can program this board over the 'ftdi cable' breakout when needed, and leave it alone otherwise. Web this is a basic breakout board for the ftdi ft232rl usb to serial ic.

FTDI chip based custom board. Driver not working Electrical
FTDI chip based custom board. Driver not working Electrical from electronics.stackexchange.com

Web osepp™ ftdi breakout board schematic (pdf) availability: Web ftdi breakout board schematic. I copied the schematic of this breakout board from sparkfun.

Web The Sparkfun Ft231X Breakout Kit Provides You With Everything That You Need To Get Started With Ftdi With The Full Uart Hardware Handshake Feature!


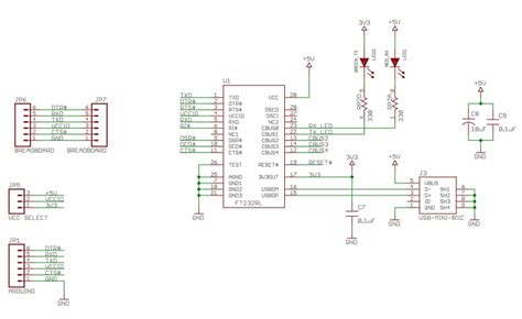
Web i have some 3.3v arduino pro mini boards and they require either an ftdi cable or breakout board to be programmed from a usb port. The pinout of this board matches the ftdi. Web i designed a board containing a usb to uart bridge in order to program a atmega microcontroller.

Web I Designed A Board Containing A Usb To Uart Bridge In Order To Program A Atmega Microcontroller.


Web ftdi breakout board schematic. The pinout of this board matches the ftdi cable to work with official arduino and cloned 3.3v arduino. I copied the schematic of this breakout board from sparkfun.

Web Osepp™ Ftdi Breakout Board Schematic (Pdf) Availability:


Web projects, where price and size are at a premium, you can program this board over the 'ftdi cable' breakout when needed, and leave it alone otherwise. Web this is a basic breakout board for the ftdi ft232rl usb to serial ic. So far i've been using a board, but it's.

Web Here’s A Tutorial Page For The Ftdi Friend With Some Information On Drivers And Files, We Also Include A Little Hack On Using An Ftdi Chip As A Slow But Functional Avr.


Note that this board doesn't.