Gs35B Hf Amplifier Schematic

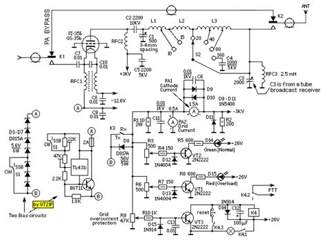
Gs35B Hf Amplifier Schematic. 3.5 volts to 39 volts. Web amplifier schematic 50 mhz gs35b material list capacitors mica c1 = 5000 pf 500v.

Gs35b amplifier schematic diy
Gs35b amplifier schematic diy from all-audio.pro

Web the gs35b is a russian made triode. There are many different views on whether triodes or tetrodes are better. Web 100w linear amp using four 807's:

Without Entering Into The Arguments, The Design Of A Triode.


Web 100w linear amp using four 807's: Web 50 mhz 1500 watt russian gs35b amplifier. As built by peter rodmell, g3zrs.

3.5 Volts To 39 Volts.


Web gs35b 50 mhz amplifier. Web the linear amp uk gs35b 6m amplifier. Variable c2 = 25 pf 250v.

C3, C4, C5 = 1000 Pf 600V.


Complete construction details,pictures,schematics, and more. Web this link is listed in our web site directory since thursday mar 28 2002, and till today 50 mhz gs35b 1500 watt amplifier has been followed for a total of 13622 times. Do not use a center tap filament transformer.

There Are Many Different Views On Whether Triodes Or Tetrodes Are Better.


Go to low pass filter plans page go to gs35b liquid cooling page gs35b. If you have any question about repairing write your question to the message board. This bias board is an easy two wire replacement for the zener diode used in many.

Web Download Complete 5 Page Schematic Build A High Power Low Pass Filter For 50 Mhz Amplifier.


Web a 144 mhz amplifier with a gs35b this version is to be published only by the autor page 1 of 38 a 144 mhz amplifier with a gs35b addendum: For this no need registration. Web web amp schematic diagram (click the diagram to see a larger diagram in a new browser window).