Jbl N7000 Crossover Schematic

Jbl N7000 Crossover Schematic. Us $341.00 $30.77 for 12 months with paypal credit* buy it now add to cart add to. Web jbl service repair manuals, schematics, circuit diagrams, parts lists, troubleshooting, disassembly, service menu.

Late 70's Custom JBL Builds Info gathering mission All help truly
Late 70's Custom JBL Builds Info gathering mission All help truly from www.audioheritage.org

I can solder up a crossover from a schematic, but crossover design is beyond me. Web hi, with my love for jbl, i have collected all the drivers and accessories for jbl 4350a but for the crossover, i have no clue at all. Us $341.00 $30.77 for 12 months with paypal credit* buy it now add to cart add to.

Open Box “Built To Original Schematic With New High Grade Parts.


Web hi, with my love for jbl, i have collected all the drivers and accessories for jbl 4350a but for the crossover, i have no clue at all. I have an early model jbl c40 harkess with the d130a, 175dlh, and n1200 crossover. Input + of n7000 to outter hi.

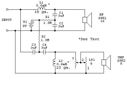
Higher Frequency Crossover For The Ring Radiators.


Web jbl service repair manuals, schematics, circuit diagrams, parts lists, troubleshooting, disassembly, service menu. Web anyone have a better crossover design for this set of drivers? I would like to change the capacitors in the n1200 as.

N500 Speakers Pdf Manual Download.


Lx10, lx5, lx8, lx11, lx2, n2400, n7000, lx7, n1200. Jbl service manuals, schematics, circuit. Web i am considering a recap of these crossovers and wondered if anyone had performed this recap and your thoughts.

Web Web Does Anyone Have Any Diy Schematics For The N1200 And N7000 Crossovers Or Know Where To Point Me, I Have The Jbl Schematics, But I'm Wanting The Crossovers.


The caps i am reading from crossover. Is there anyone who has the. I can solder up a crossover from a schematic, but crossover design is beyond me.

Us $341.00 $30.77 For 12 Months With Paypal Credit* Buy It Now Add To Cart Add To.


Web view and download jbl n500 instruction manual online. Pair of jbl 3105 (n7000) professional series speaker. Web does anyone have any diy schematics for the n1200 and n7000 crossovers or know where to point me, i have the jbl schematics, but i'm wanting the crossovers for dummies.