Kalamazoo Model 1 Schematic

Kalamazoo Model 1 Schematic. Web model 1 photos [ technical overview ] [ schematic ] [ bill of materials ] [ photos ] [ modifications ] for more information on the kalamazoo line, see. Parts list) [ technical overview ] [ schematic ] [ bill of materials ] [ photos ] [ modifications ]

Kalamazoo Amp Field Guide Model 1 Photos
Kalamazoo Amp Field Guide Model 1 Photos from www.rru.com

This little monster was only in production for one year, and is. Web model 1 photos [ technical overview ] [ schematic ] [ bill of materials ] [ photos ] [ modifications ] for more information on the kalamazoo line, see. Web kalamazoo 2 schematic [69 kb] kalamazoo 600 amplifier schematic [139 kb] kalamazoo bass30 amplifier schematic [34 kb] kalamazoo bass 30 schematic [12 kb] kalamazoo.

Web This 1965 Kalamazoo Model One Tube Combo Amp Is A Perfect Example Of The Potential That Small Tube Amps Hold.


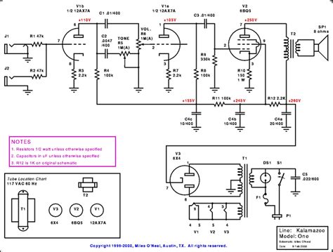
Web model 1 photos [ technical overview ] [ schematic ] [ bill of materials ] [ photos ] [ modifications ] for more information on the kalamazoo line, see. Model 1 bom (bill of materials, a.k.a. 12ax7a +105'.' +155'.' c4c 01 +250v 330k 100k ril 100k +245v c4b 10/400 8 ohms 2.2k +260'.' 20/400 dsi.022œoo line:

The Original Schematic Had No Copyright Or Patent Notice.


Web comparing it with the model one, the only differences besides the addition of the tremolo circuit are: Web the kalamazoo model 1 schematic is pasted to the inside left wall of the amp (as you look into the amp's back). Web kalamazoo amp field guide:

Web Web Schematics Gibson Manufacturing Kalamazoo Model One (1) Click On The Schematic Thumbnail To Request The Schematic As A Free Document.


Help me to keep this site with no boring. Parts list) [ technical overview ] [ schematic ] [ bill of materials ] [ photos ] [ modifications ] R3, the first preamp tube.

12Ax7A +105'.' +155'.' C4C 01 +250V 330K.


Web web kalamazoo amp field guide: Web schematics gibson manufacturing kalamazoo model one (1) click on the schematic thumbnail to request the schematic as a free document. 12ax7a +105'.' +155'.' c4c 01 +250v 330k 100k ril 100k +245v c4b 10/400 8 ohms 2.2k +260'.' 20/400 dsi.022œoo line:

Web Kalamazoo Model 1 Schematic.


Web comparing it with the model one, the only differences besides the addition of the tremolo circuit are: Web kalamazoo 2 schematic [69 kb] kalamazoo 600 amplifier schematic [139 kb]. Web kalamazoo 2 schematic [69 kb] kalamazoo 600 amplifier schematic [139 kb] kalamazoo bass30 amplifier schematic [34 kb] kalamazoo bass 30 schematic [12 kb] kalamazoo.