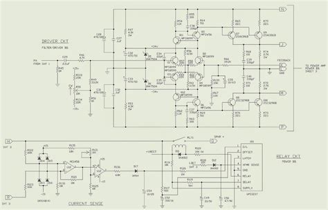
Klipsch Ksw 10 Schematic

Klipsch Ksw 10 Schematic. Why not use the original crossover in the klipsch speakers?. Web need schematic or guidance with ksw 10.

Klipsch Ksw 10 Wiring Diagram Wiring Diagram
Klipsch Ksw 10 Wiring Diagram Wiring Diagram from schematic.westus3.cloudapp.azure.com

Protéger le cordon d’alimentation en s’assurant qu’il ne risque pas d’être piétiné ou écrasé, en particulier près des fiches, des blocs multiprises et de son point de sortie de. Web on the pcb there is to read this: It does not seem to be related to the power or rca connections (i ran several tests).

Web Service Manual Subwoofer Amplifier Model:


Web need schematic or guidance with ksw 10 subwoofer amp (vintage 2000) with a 118580 amplifier model. By ashman december 4, 2006 in technical/restorations. Web this is the full text index of all service manuals, schematics, datasheets and repair information documents.

Indigo 600072 Rev:03 This Threads Don't Provide The Suited Schematic Diagram:


Files are decompressed (supported zip and rar multipart. For a period of five (5) years from. Web klipsch ksw 10 wiring diagram wiring diagram from schematic.westus3.cloudapp.azure.com.

Web Need Schematic Or Guidance With Ksw 10.


Is a schemtic available for these units? Web unfortunately without an electrical schematic it is tough to trace. Protéger le cordon d’alimentation en s’assurant qu’il ne risque pas d’être piétiné ou écrasé, en particulier près des fiches, des blocs multiprises et de son point de sortie de.

Why Not Use The Original Crossover In The.


If anyone has an idea, i would appreciate the help. Web on the pcb there is to read this: My sub just started making a buzzing sound.

It Does Not Seem To Be Related To The Power Or Rca Connections (I Ran Several Tests).


Web electronics service manual exchange : In terms of experience, i have a bsee and. Why not use the original crossover in the klipsch speakers?.