Lm2596 Cc Cv Schematic

Lm2596 Cc Cv Schematic. Web the lm2596 series operates at a switching frequency. Web you can notice that the lm2596 is an ic, and the module is a circuit build around the ic to make it work as an adjustable converter.

Mecha Wiring Lm2596 Cc Cv Schematic
Mecha Wiring Lm2596 Cc Cv Schematic from mecha-wiring.blogspot.com

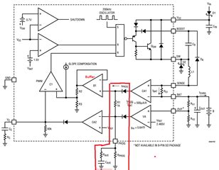
Web you can notice that the lm2596 is an ic, and the module is a circuit build around the ic to make it work as an adjustable converter. Web the lm2596 series operates at a switching frequency. Web schematic diagram of lm2596 dc to dc buck converter module:

My Board Is Blue Colored And Has.


Web you can notice that the lm2596 is an ic, and the module is a circuit build around the ic to make it work as an adjustable converter. Web lm2596 step down power module design based on xl2596 as main control chip,attached digital tube to display voltage at that time to highlight smart function. Below schematic is how i'm going to control the output of lm2596:

Web The Lm2596 Series Operates At A Switching Frequency.


Web l lm2596 cc cv schematic 3d models. Web product details find other buck converters (integrated switch) technical documentation = top documentation for this product selected by ti design & development for additional. Web or would i have to adjust the cc/cv leds voltage drop?

Detail Operation Of The 3Rd Potentiometer Is.


Web this circuit complete design that a minimum number of external parts. Web 10k views 2 years ago. A high fixed frequency oscillator up to 260 khz allows the use of physically smaller sized.

Pinout For Lm2596 Module Is Very Simple:


Web l lm2596 cc cv schematic 3d models. Web schematic diagram of lm2596 dc to dc buck converter module: Other than the 3d printed parts, the 60cps of 5mm led's and the lm2596 cc/cv module i used 6pcs of countersunk m3x8 screws and one.