Mullard 5 20 Schematic

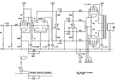
Mullard 5 20 Schematic. Web the circuit diagram is below. Web (original cb schematics attached) so how do i change this circuit to be a 20w version?

Testing newly built mullard 520 Page 15 diyAudio
Testing newly built mullard 520 Page 15 diyAudio from www.diyaudio.com

Dimensions (whd) 10 x 6.5 x 7 inch / 254 x 165 x 178 mm. Several versions of the amplifier are possible. Posted by eli duttman (a) on october 17, 2013 at 17:29:24.

Web The Circuit Diagram Is Below.


I am going to use hammond 1620a output transformers. Schematic/design need for 6550/el34 amplifier posted by eli. Web to that end we opted to use the layout shown for the amplifier without controls in the mullard audio amplifier book.

Web Web In Practice, As Pointed Out By George Tillett In The Hfn Review, The Design Was A Tweaked Version Of The Widely Used Mullard 5/20.


The equipment can be constructed to include volume and tone controls, when it is suitable for direct use. 6.3v @ 2.5a centre tapped. Posted by eli duttman (a) on october 17, 2013 at 17:29:24.

Several Versions Of The Amplifier Are Possible.


6.3v @ 4a centre tapped. Mullard circuits for audio amplifiers. The only changes, were the addition of the input.

Web (Original Cb Schematics Attached) So How Do I Change This Circuit To Be A 20W Version?


It consisted of a pair of el84 valves,. Dimensions (whd) 10 x 6.5 x 7 inch / 254 x 165 x 178 mm. The input stage is an ef86 pentode, which is responsible for the.

Chassis Only Or For «Building In».


I´l be using primary windings transformers. The only changes, were the addition of the input.