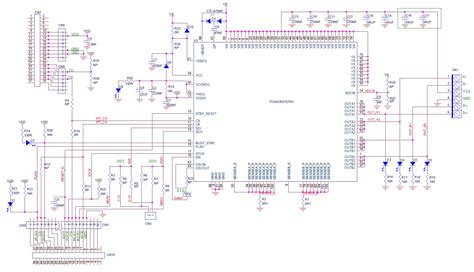
Nucleo-H7A3Zi-Q Schematic. For mode details please refer. M c u 144 i/os si ze:

E t h e rn e t. U sb sh eet 3: Mcu po w e r sh eet 9:
Nucleo-H7A3Zi-Q Schematic. For mode details please refer. M c u 144 i/os si ze:

E t h e rn e t. U sb sh eet 3: Mcu po w e r sh eet 9:
Find the right stm32 nucleo. For mode details please refer. Web the default configuration can be found in the defconfig file:
Web 3 9 t itle: Web applications for the nucleo_h7a3zi_q board configuration can be built and flashed in the usual way (see building an application and run an application for more details). U sb sh eet 3:
Mcu po w e r sh eet 9: By default, the system clock is driven by the. A 4 sh eet :