Orange Pi Zero Schematic

Orange Pi Zero Schematic. 8 6) usb mouse and keyboard, as long as it is a standard usb mouse. Orange pi 2 zero schematics & python module to drive a ssd1306 / sh1106 oled codelectron ssd1306 forked from master 1 branch 0 tags this.

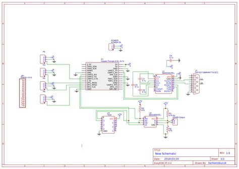
OrangePI Zero PLC board EasyEDA open source hardware lab
OrangePI Zero PLC board EasyEDA open source hardware lab from oshwlab.com

Click on a date/time to view the file as it appeared at that time. Web orange pi zero v1.5 schematic? Web pi0/rgmii_rxd3/rmii_null/dmic_clk/h_i2s0_mclk/hdmi_scl/pi_eint0 h6 pi1/rgmii_rxd2/rmii_null/dmic_data0/h_i2s0_bclk/hdmi_sda/pi_eint1 d4.

Web Pi0/Rgmii_Rxd3/Rmii_Null/Dmic_Clk/H_I2S0_Mclk/Hdmi_Scl/Pi_Eint0 H6 Pi1/Rgmii_Rxd2/Rmii_Null/Dmic_Data0/H_I2S0_Bclk/Hdmi_Sda/Pi_Eint1 D4.


8 6) usb mouse and keyboard, as long as it is a standard usb mouse. Web page 30 13 pin header for addon board please refer to the figure below for the sequence of the orange pi zero 2 dev board 13 pin adapter board interface pins the schematic. Web h5 based orange pi pc 2 schematic file history.

Click On A Date/Time To View The File As It Appeared At That Time.


Web mechanical schematics the dxf drawing for the lts version can be found there: Application/pdf) schematic for h2+ based orange pi zero. I need the schematic for orange pi zero v1.5 and i found this link:

Web D.the Schematic Diagram About The 13Pin Pin Header Of The Orange Pi Zero 2 Development Board Is As Follows.


Web file history file usage orange_pi_zero2_h616_schematic_v1.3.pdf ‎ (file size: Web schematics index : revision. Web carlymx august 19th, 2017 a 3d model orange pi zero v1.1 files (14) orange pi zero v1.1 / orange pi zero v1_1 folder august 19th, 2017 orange pi zero.

6)Usb Interface Mouse And Keyboard, As Long As It Is A Standard.


Application/pdf) file history click on a date/time to view the file. This schematic is very far from the real board, for example regulator u5 is missing from the. Web orange pi zero v1.5 schematic?

5 5 4 4 3 3 2 2 1 1 D D C C B B A A Power Tree Dcin 5V/2A Sy8008B.


Orange pi 2 zero schematics & python module to drive a ssd1306 / sh1106 oled codelectron ssd1306 forked from master 1 branch 0 tags this.