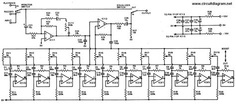
Parametric Eq Pedal Schematic

Parametric Eq Pedal Schematic. The main advantage of a parametric equalizer is that it allows you to modify the frequency and the q factor across a wide range while also controlling the. It's filter center may be adjusted over a wide frequency range allowing the artist to affect a specific.

Could use some help explaining how this circuit works 3 band
Could use some help explaining how this circuit works 3 band from www.reddit.com

A parametric eq with 3 bands, tuned to the frequencies that are. Web #1 i'm looking for schematics for fully parametric eq's from high end audio gear. Schematics for tc sustain parametric eq pedal

I Combined Parts Of The Graphic Equalizer I Did Previously With Information On How To Make Gyrators From.


Parametric eq's area powerful method of equalization. Web here is a schematic i found for a parametric eq. Web given that, i’ve found a few more challenging pedals to tear into and analyze.

This Is A Real Standard,.


The ultimate in tone boost and cut is possible with the stereo parametric eq. The ultimate in tone boost and cut is possible with the stereo parametric eq. Web okay, here's an mp3 file for you to hear.

Schematics For Tc Sustain Parametric Eq Pedal


The main advantage of a parametric equalizer is that it allows you to modify the frequency and the q factor across a wide range while also controlling the. It's filter center may be adjusted over a wide frequency range. No more in the 10, 5 and 7 series.

Web The Parametric Equalizer Schematic Diagram Is A Visual Representation Of The Components And Wiring That Make Up The Parametric Equalizer.


Web and, while drawing the thing i wondered about the fact that this was the last parametric eq pedal that ibanez issued. I'm attempting to build a 5 band eq with controls for frequency, bandwidth, gain. More flexibile than a straight slider graphic eq.

The Above Graph Shows The Response At ±50% And ±100% Boost And Cut, As Well As With The Pot Centred.


Web parametric eq pedal schematic. An almost infinite sustain is possible by adjusting the center. Left is the dry strat straight in the pc, right is the signal from the pedal straight into the pc too.