Phono Preamp Schematic Diy

Phono Preamp Schematic Diy. Such a cartridge delivers a nominal output of around 5 millivolts, or mv. Web look in the back of the rca tube manual.

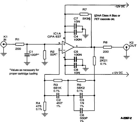
RIAA Compensated Stereo Phono Preamp Schematic diy Turntable preamp, Diy, Electronics projects
RIAA Compensated Stereo Phono Preamp Schematic diy Turntable preamp, Diy, Electronics projects from www.pinterest.es

Such a cartridge delivers a nominal output of around 5 millivolts, or mv. One of the sample circuits is a tube phono preamp with riaa curve. (12ax7) i would think the.

Web #1 Archived From Groups:


Looking for a new project (tube or solid state)that i can build and am in. Is there any minimalistic diy mm phono preamp schematics. The preamp pictured here (my prototype).

It Is Based On One 7025.


It was kindly sent to. Such a cartridge delivers a nominal output of around 5 millivolts, or mv. Not all that glitters is.tube!

Web The Kind Person That Fronts This Project Will, At The End Of It, Receive A Phono Stage Very Similar To The One Pictured Here.


By russe41 » 17 mar 2004 22:55. I did electronics at school up to 16 years old. Web #1 i would like to make a phono preamp.

One Of The Sample Circuits Is A Tube Phono Preamp With Riaa Curve.


Web my phono preamplifier is designed to work with the average moving magnet phono cartridge. Web seattle area aug 14, 2020 #1 this is a quick review and measurements of the hagerman bugle2 diy/kickstarter phono prempalifier/stage kit. Web diy phono preamp schematics.

Something On The Size Of Benz Micro Phono Preamp.


Anyhow, i am wanting to make. So, i can use a soldering iron! Web the preamplifier still can be easily optimized by replacing resistors/capacitors at the input without detrimental effects on the extremely small signals coming out of phono.