Ps4 Controller Circuit Board Schematic

Ps4 Controller Circuit Board Schematic. These include connectors, potentiometers, and processors, all working. Web web here’s how i made a custom replacement circuit board for a ps4 controller.

New PS4 Controller Circuit Board JDM040 CUHZCT2U partial
New PS4 Controller Circuit Board JDM040 CUHZCT2U partial from forums.vikingdigital.com

Web web here’s how i made a custom replacement circuit board for a ps4 controller. Web web this diagram consists of dozens of circuit boards and components that must be accurately assembled in order to ensure the proper functioning of the console. Web published nov 9, 2021 + follow just a short while ago, my ps4 controller suddenly failed.

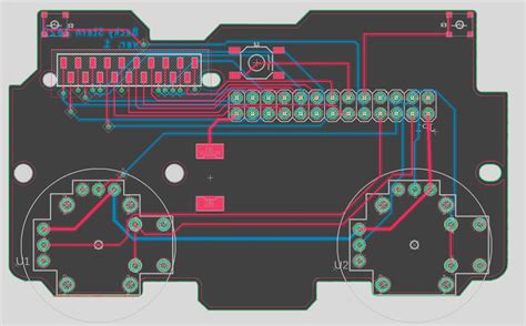
Web Making Schematic Symbol Making A Footprint Making 3D Model Making The Device The Routing For Something Like This Is Pretty Easy Because It Doesn’t Really Matter.


Web regardless of the build version, the ps4 controller board takes user input from the buttons and converts them into things that the game console software can use. Web 27 rows ps3 motherboard circuit diagram. Ps3 motherboard diagram ps4 motherboard circuit diagram 68000 memory 68ec000 atm39 68ec000.

These Include Connectors, Potentiometers, And Processors, All Working.


More specifically, i'm interested in the schematic for the charging micro usb daughter board. Web by christ joe | june 30, 2022 0 comment as a gamer, you know the importance of having a working playstation 4 motherboard. Web this diagram consists of dozens of circuit boards and components that must be accurately assembled in order to ensure the proper functioning of the console.

Web Published Nov 9, 2021 + Follow Just A Short While Ago, My Ps4 Controller Suddenly Failed.


Web this diagram consists of dozens of circuit boards. It's the heart and brains of. If you need a custom ps4.

Web Web Here’s How I Made A Custom Replacement Circuit Board For A Ps4 Controller.


Web does anyone happen to have the schematics for the ps4 controller? Ps4 power supply circuit diagram. Web web this diagram consists of dozens of circuit boards and components that must be accurately assembled in order to ensure the proper functioning of the console.

Web Ps3 Motherboard Circuit Diagram.