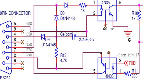
Rs232 Optical Isolator Schematic

Rs232 Optical Isolator Schematic. Web the schematic diagram of figure 1 shows how the primary transceivers’s charge pump can be used to provide isolated power to the secondary transceiver using a 4k v isolation. Web schematic and board design for a rs232 isolator.

RS232 9600 8N1 & OptoIsolator — Parallax Forums
RS232 9600 8N1 & OptoIsolator — Parallax Forums from forums.parallax.com

Web rs232 cts rs232 rts an rst cs sck. Contribute to oxforduniracing/rs232isolator development by creating an account on github. Web the ltm2882 is a complete galvanically isolated dual rs232 μmodule® (micromodule) transceiver.

No External Components Are Required.


Built in a standard case, rdc232iso is fully isolation. Web 8 channel optical isolator for rs232 serial ports • includes rare ground isolation feature • led indicators • includes handshaking signals dtr, cts, rts •. Contribute to oxforduniracing/rs232isolator development by creating an account on github.

Web Usb To Rs232 Uart Serial Converter Pcb Datasheet Version 1.41 Clearance No.:


Optical isolation for up to 2500. Optical isolation for up to 2500. The transformer is used to isolate the power source and the optical couplers.

Web The Schematic Diagram Of Figure 1 Shows How The Primary Transceivers’s Charge Pump Can Be Used To Provide Isolated Power To The Secondary Transceiver Using A 4K V Isolation.


Web rs232 cts rs232 rts an rst cs sck. Web signals referred to the input supply level. Web schematic and board design for a rs232 isolator.

Web Rs232 Isolator Click Schematic V101 Vccvcc Vcc Vcc R3 R21K 1K Rs232 Cts Txd Vcc Selj1 123 Cts Rs232 Cts J2 0.0 Txd Cts.


Web web schematic and board design for a rs232 isolator. A single 3.3v or 5v supply powers. Web the ltm2882 is a complete galvanically isolated dual rs232 μmodule® (micromodule) transceiver.