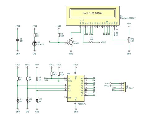
I2C Lcd Backpack Schematic. Pcf8574 lcd i2c backpack module. In normal use, you will point the cursor.

Pin 1 is on the right. Beware that this sketch can work with. Web i2c lcd backpack with arduino tutorial.
I2C Lcd Backpack Schematic. Pcf8574 lcd i2c backpack module. In normal use, you will point the cursor.

Pin 1 is on the right. Beware that this sketch can work with. Web i2c lcd backpack with arduino tutorial.
All you need is to know the i2c address, and the i2c speed tier. Web psoc® creator™ component datasheet character lcd with i2c interface (i2c lcd) document number: Web the i2c lcd backpack is a small pcb that can be soldered to the back of an lcd so that you may control it over an i2c bus.the i2c backpack is based on the pca8574.by.
The i2c (pins pb6 & pb7) connects the pcf8563 unit (which. Web i2c lcd backpack with arduino tutorial. Web context in source publication.
Web actually i have a similar one on the back of my lcd module. I know it has a0, a1, a2 to set the address, as shown at the bottom here: *b page 7 of 22 if data size is greater than 1, the.
You don’t need the schematic to use it. Beware that this sketch can work with. Web #include lcd.h #include liquidcrystal_i2c.h liquidcrystal_i2c lcd(0x27,2,1,0,4,5,6,7);
/* arduino 'clock' with lcd (20x4) i2c. If wiring is done, now you should. // 0x27 is the i2c bus address for an unmodified backpack.