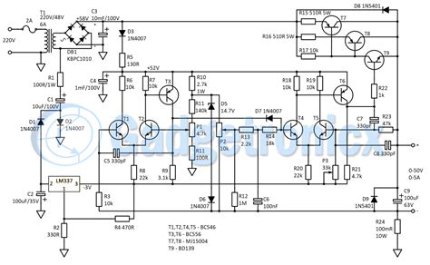
Lab Power Supply Schematic

Lab Power Supply Schematic. Web description of 10a laboratory power supply circuit. Web yellow is generally 12v, red is generally 5v and orange is generally 3.3v.

Circuits Apmilifier CA3140,TIP41, 2N3055 Lab Power Supply 030V 2A
Circuits Apmilifier CA3140,TIP41, 2N3055 Lab Power Supply 030V 2A from circuitsamplifier.blogspot.com

Each individual will complete a power supply and present a report. As you know using this circuit we can adjustable the voltage but we can. Web lab power supply this is a high quality power supply with a continuously variable stabilised output adjustable at any value between 0 and 30vdc.

I'm In The Process Of Designing My Own Lab Power Supply.


Web viewed 318 times. Web it won't produce the same power that a standard lab power supply will, but it will be sufficient for testing and running simple electronics. Web description of 10a laboratory power supply circuit.

Web Yellow Is Generally 12V, Red Is Generally 5V And Orange Is Generally 3.3V.


The circuit does not include a power. Each individual will complete a power supply and present a report. Web lab power supply this is a high quality power supply with a continuously variable stabilised output adjustable at any value between 0 and 30vdc.

As You Know Using This Circuit We Can Adjustable The Voltage But We Can.


Web this project involves the construction, testing and analysis of an adjustable dc power supply. Web so hey guys in today's article we are going to make a diy lab bench power supply circuit.