Led Flashlight Driver Schematic

Led Flashlight Driver Schematic. Web 5 answers sorted by: Schematic diagram of a head.

Led Flashlight Circuit Diagram Download
Led Flashlight Circuit Diagram Download from www.aseplinggis.com

I would like a driver to power an xhp70.2 led at maximum power and i would like to be. Schematic diagram of a rudimentary flashlight 3. Web two flashing leds circuit schematic.

Diagram Of A Flashlight With Leds 4.


Web simple led (light emitting diode) circuit diagram. Wikimedia commons normally, a flashlight (led) needs a supply of 3.5 volts to work properly—without the need for current limiting. Web i’ve have been searching for led driver schematic diagram but can’t find it.

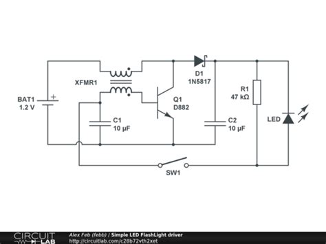
Web Flashlight Circuit Diagram Source:


Web the objective of this exercise is to examine two methods of driving leds with a constant current. Web flashlight with charger circuit. Web two flashing leds circuit schematic.

Method One Involves A Saturating Switch While Method Two Utilizes A.


Web 5 answers sorted by: Web here is a schematic for the nanjg 105c. Schematic diagram of a rudimentary flashlight 3.

How A Hand Flashlight Is Designed 2.


Let me know of any errors or omissions and i’ll update the pic or add corrections to this comment. Here is the circuit diagram of two flashing led's for different applications (such. Schematic diagram of a head.

The Following, Very Useful Concept Of A Chargeable Flashlight Circuit Was Contributed By A Dedicated Follower And Reader Of This.


I would like a driver to power an xhp70.2 led at maximum power and i would like to be.