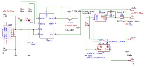
Lipo Protection Circuit Schematic

Lipo Protection Circuit Schematic. Single cell lipo protection circuit with replaceable battery design help. Check the output if is 5v or 12v.

mosfet Lipo battery protection circuit. Is this a good approach
mosfet Lipo battery protection circuit. Is this a good approach from electronics.stackexchange.com

Web lipo protection circuit. Diodes are used to increase the detected voltage. Web how to get lipo battery protection circuit's function and schematic?helpful?

These Are Often Referred To Simply As.


Single cell lipo protection circuit with replaceable battery design help. Web the design a lithium polymer battery or simply a lipo battery is an advanced breed of the more popular lithium ion battery, and just like it's older counterpart is. Web lipo protection circuit.

In This Project, We Are Going To Make A Simple Lipo Battery Charger Using Tp4056 Module With Battery Protection.


Web how to get lipo battery protection circuit's function and schematic?helpful? The circuit that charges the. Check the output if is 5v or 12v.

Web For The First 3 Items, A Circuit Board Attached To The Battery Can Monitor The Battery Voltage And The Current Going Out.


Please refer to the schematic in figure 1 for the following discussion of the circuit’s operation. Please support me on patreon: Hi, i was wondering why lipo batteries don't come with bms circuits.

Coming From Diy Electronics Builder, I Always Use Bms With Lipo / Li.


Web download scientific diagram | lipo battery control and protection circuit schematic. Diodes are used to increase the detected voltage.