Marshall Tone Stack Schematic

Marshall Tone Stack Schematic. Web the design of the jcm800 1986 and 1992 amps departed from the “classic” marshall bass amp design and incorporated a better tone stack with a mid sweep and a slope control. Web i'm trying to find info on the tone stack for my dsl1, but it seems like the schematics for this amp are not available anywhere.

Marshall The Guv'nor Circuit Analysis diypedals
Marshall The Guv'nor Circuit Analysis diypedals from www.reddit.com

Replace the.68uf cathode bypass cap on the first gain stage with a 5uf cap. By rob robinette the fmv or tmb (fender/marshall/vox treble mid bass) tone stack has been around since the 1950's and has become a staple with fender and marshall amps. We’ll go from the 1962 bluesbreaker model all the way up.

Web The Design Of The Jcm800 1986 And 1992 Amps Departed From The “Classic” Marshall Bass Amp Design And Incorporated A Better Tone Stack With A Mid Sweep And A Slope Control.


Add a 5uf cap across the second stage 10k resistor. It was fitted with a celestion 8″ speaker. By rob robinette the fmv or tmb (fender/marshall/vox treble mid bass) tone stack has been around since the 1950's and has become a staple with fender and marshall amps.

Here’s A Link To An.


Web check out the marshall stack in duncan's tone stack calculator. Replace the.68uf cathode bypass cap on the first gain stage with a 5uf cap. This type of tone stack is used in marshall guitar amplifiers.

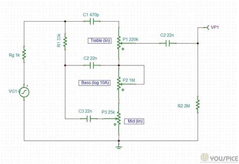
Web The Tone Stack Is A Specialized Type Of Audio Filter Incorporated Into The Circuit Of An Amplifier For Altering The Frequency Response Of The Amplifier.


Web this is a tone stack collections, the most popular circuits, amps and pedals vox, marshall, fender, etc. Marshall even provides the holes in the. I've found discussions on the bright.

Fender Modern, Vox, Marshall, James (Passive Predecessor To Baxandall), Fender E Series, Steve Bench, Hiwatt Tone Stack, And Now The Big Muff Tone.


Web in this post, we will be looking at the variations of the tone stack circuitry in marshall’s early product lines. It was introduced in 2012. To give the needed gain, and to add yet another distortion option, this version of the universal preamp is set up for open.

Web 4100 Dual Reverb.


Web hoffman amplifiers tube amp forum, tone stack schematics (editable) welcome to the hoffman amplifiers forum june 20, 2023, 08:23:14 am: Web marshall tone stack schematic. Web marshall tone stack simulation.