Monoprice Tube Amp Schematic

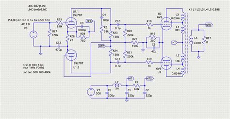
Monoprice Tube Amp Schematic. I biased this amp using a bias probe, but what's the bias point on the circuit board for? Enjoy the sound, style, and convenience of a hybrid tube amp with bluetooth®.

Monoprice 15W tube amp woes. Is there anything else worth trying or is
Monoprice 15W tube amp woes. Is there anything else worth trying or is from www.reddit.com

Not sure how they are configured and can't. Web stage right 15watt tube amp from monoprice. What i want to know is where can i find the two replacement fusible resistors and are they just plain ole 1/2 watt fusible 1k.

Web You Can Also Get Assistance Through Email By Sending A Message To Tech@Monoprice.com 4 9 Thank You For Purchasing This Amplifier From Monoprice!


Web m pro audio series 611815 15watt clone monoprice 15watt. I’ve looked at the schematic for this amp, but there are differences. Web modded monoprice 15w tube amp.

I Biased This Amp Using A Bias Probe, But What's The Bias Point On The Circuit Board For?


I got this amp, its a monoprice 15 watt 112 tube amp combo thats suppose to be modeled after the laney. Not sure how they are configured and can't. Web i’ve read that this amp is basically a clone of the laney cub 12r 15watt combo.

With Their Latest Sb Head And Combo Amps, Stage Right™ Builds On Their Reputation For Exceptional Sounding, Affordable Tube Guitar Amplifiers.


Enjoy the sound, style, and convenience of a hybrid tube amp with bluetooth®. Web view and download monoprice 13194 user manual online. Web how bad is she?

Buy In Monthly Payments With Affirm On Orders Over $50.


13194 amplifier pdf manual download. Down position is the stock laney cub configuration. This hybrid tube amp combines the warm, soothing sound of a tube preamp.

Web Stage Right 15Watt Tube Amp From Monoprice.


What i want to know is where can i find the two replacement fusible resistors and are they just plain ole 1/2 watt fusible 1k. Web i have a monoprice hybrid that is a tube pre with ss power section. Middle position is marshall jcm.