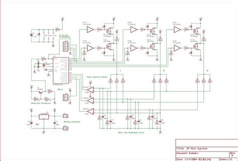
Orange Crush 12 Schematic

Orange Crush 12 Schematic. Orange crush 20l guitar amplifier schematic Web web download orange crush 20l guitar amp schematic.

Crush 12 Manual Orange Amps
Crush 12 Manual Orange Amps from orangeamps.com

Crush 12 musical instrument amplifier pdf manual download. Web crush pro series owners manual cr60c, cr120c & cr120h contact details orange amplification omec house 108 ripon way borehamwood. Web the crush mini can be powered by 9v or 12v dc.

Web Nov 13, 2017 #1 Hi New Here, But Is There Any Kind Soul That Can Help Me Out With A Schematic For The Orange Crush Cr120H ?


Web orange crush 12 schematic. This document was uploaded by user and. Web view and download orange crush 10 owner's manual online.

Web View And Download Orange Crush Pix 20Ldx Owner's Manual Online.


Amplifier orange bass 25 manual. Web beli orange crush 12 terlengkap harga murah juni 2023 di tokopedia! Web crush pro series owners manual cr60c, cr120c & cr120h contact details orange amplification omec house 108 ripon way borehamwood.

There Aren't Any Schematics Available.


Aux in connect external devices (laptop,. A regulated dc power supply fitted with a centre negative plug (2.1mm) must be used. Web related manuals for orange crush bass 50.

Web Orange Crush 30R Amp Manual From Mediadroplets.com.


Orange crush 20l guitar amplifier schematic Crush 10 musical instrument amplifier pdf manual download. Web view and download orange cr3 micro crush px owner's manual online.

Web Web Download Orange Crush 20L Guitar Amp Schematic.


Web crush pix 12l ctory set for the region in. Crush 12 musical instrument amplifier pdf manual download. This single channel combo features a.