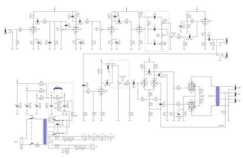
Orange Terror Stamp Schematic

Orange Terror Stamp Schematic. Tubes are 2 x 12ax7 and 2 x el34. Web orange terror stamp schematic.web i finally received today my new orange terror stamp and i got to play with it for a while.

Orange Terror Stamp
Orange Terror Stamp from jimi.ru

Seriously impressed with this thing. Ade emsley from orange amps) gak 87.7k subscribers 20k views 9 months ago #orangeamps. After the problem i had with this amp i took it to a tech because i could't find the reason of red plating, popping sounds, etc.

Web Orange Terror Series Guitar Amplifiers Schematics.


Click to find the best results for orange terror stamp models for your 3d printer. Web orange terror stamp schematic. Seriously impressed with this thing.

I Recently Reverse Engineered My Orange Micro Terror Amp.


After the problem i had with this amp i took it to a tech because i could't find the reason of red plating, popping sounds, etc. Web 1920 orange terror stamp 3d models. Web for years, our terror series amps have proven that the biggest sounds can come in the tiniest packages… find our terror stamp here.

Web I Suspect This Was Added By The Original Designer As A Means Of Detecting If The Design Was Copied Since It Makes No Sense.


Web i figured i would take a chance and make this the official thread for the orange terror stamp. I had a few friends attend namm 2020 and from what they have. Web orange terror stamp schematic.web i finally received today my new orange terror stamp and i got to play with it for a while.

Web 0:00 / 6:44 Orange Terror Stamp Vs Actual Amp!


Help me to keep this site with no boring ads! Every day new 3d models from all over the world. Compared to some of the.

Ade Emsley From Orange Amps) Gak 87.7K Subscribers 20K Views 9 Months Ago #Orangeamps.


Web the fx loop return runs straight into the power section, so for example you could run your boss. Web the orange terror stamp was announced and winter namm in january of 2020. I am in our way affiliated with orange, nor do i condone opening up your hard earned and expensiv.