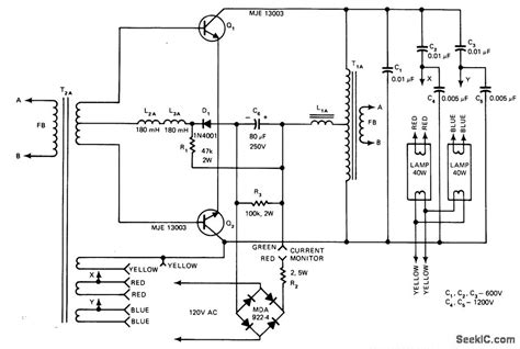
Rapid Start Ballast Schematic

Rapid Start Ballast Schematic. Schematic of typical rapid/trigger start single lamp ballast; Retrofitting 120v & 277v magnetic rapid start ballasts to.

rapid start ballast wiring diagram
rapid start ballast wiring diagram from userguidewiringevelina.z13.web.core.windows.net

Web rapid start ballasts use two wires for connections to each end of a fluorescent tube. Web wiring diagram for retrofitting 120v & 277v magnetic rapid start ballasts to electronic instant start ballast magnetic rapid start wiring diagram notes: Web 2 philips self oscillating electronic ballast scientific diagram.

Uv Lamps Ballast Problem Project Guidance Arduino Forum.


Web schematic of typical rapid/trigger start single lamp ballast; May be used with other ballasts. Web web wiring diagram for two tube rapid start ballast;

Web Wiring Diagram For Two Tube Rapid Start Ballast;


Retrofitting 120v & 277v magnetic rapid start ballasts to. Retrofitting magnetic rapid & trigger start ballasts to electronic preheat rapid start ballasts. Web in this article, we’ll explore how the fluorescent ballast circuit diagram works, what benefits it provides, and how you can use it in your electric systems.

Web 4 Lamp Rapid Start Two Ballasts Lampholder Wiring Diagram.


Consult the factory for other wiring diagrams. Consult the factory for other wiring diagrams. May be used with other ballasts.

Web Rapid Start Ballast Schematic.


Web 2 philips self oscillating electronic ballast scientific diagram. Web the following diagrams are typical schematics only. 2 lamps on 3l ballast;

Lamp Rapid Start Ballast Fig H.


Web rapid start ballasts use two wires for connections to each end of a fluorescent tube. Schematic of typical rapid/trigger start single lamp ballast; Web wiring diagram for retrofitting 120v & 277v magnetic rapid start ballasts to electronic instant start ballast magnetic rapid start wiring diagram notes: