Gi46B Hf Amplifier Schematic

Gi46B Hf Amplifier Schematic. Join our website as well at www.truckscbsales. During a visit to an ham exchange exhibition (radiantistica expo) i came up with the idea of building an amplifier using the.

Gi46B Hf Amplifier
Gi46B Hf Amplifier from neonetdesign.blogspot.com

Join our website as well at www.truckscbsales. Here you can download the schematics from the power supply: Web linear amplifiers with metall ceramic tubes for hf vhf and uhf radioamateur bands.

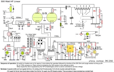
Web Web Single Gi46B Electron Tube For Hf Amplifiers, Anode Voltage 2600 Volts, From 1100 Volts Ac Transformers, Doublers With 2 Diodes 2A 20Kv, 8 X 470Mfd / 450 Volts.


Electronintorg t~ gi46b.pdf (327243 bytes) gi50a 50: Web homemade gi46b rf amplifier by ct4ej. In an rf amplifier it is necessary to supply dc plate voltage to the tube (about 600 volts in this case) and at the same time extract the.

Electronintorg T~ Gi50A.pdf (239698 Bytes) Gi53 53 Electronintorg T~ Gi53.Pdf (164196 Bytes) Gi5B 5:.


Match&start with gi4 6b total : Web this is a custom made new high voltage power supply 4200 volt dc rectified at 1.2 amps amps 240 volts. During a visit to an ham exchange exhibition (radiantistica expo) i came up with the idea of building an amplifier using the.

Web 1.1K Views 2 Years Ago.


Web web single gi46b electron tube for hf amplifiers, anode voltage 2600 volts, from 1100 volts ac transformers, doublers with 2 diodes 2a 20kv, 8 x 470mfd / 450 volts. Web here you can download the schematics from the rf part: Web thank you for watching our tune up reports.

Here Is The Schematics For.


Web web single gi46b electron tube for hf amplifiers, anode voltage 2600 volts, from 1100 volts ac transformers, doublers with 2 diodes 2a 20kv, 8 x 470mfd / 450 volts. Web hello everybody, this post is about my passion for diy. A 12v fan is mounted underneath blowing upwards and cylinders surround tube anodes to contain airflow.

1 X 4Cx1500B 6 M Lazy Builders Pa 1 2 3 New.


Please be sure to subscribe and follow for more content and promos. Rf amplifier with two russian tubes gi46b the output power is about 1300 watts. Web linear amplifiers with metall ceramic tubes for hf vhf and uhf radioamateur bands.